茶艺网
欢迎您!
登录
注册
|
微信
|
微博
|
OA办公
|
English
首页
关于协会
协会简介
协会章程
组织机构
领导致辞
服务内容
协会领导
常务理事
理事
所获荣誉
联系我们
资讯频道
国内茶艺
国际茶艺
茶叶科技
茶艺文化
健康茶艺
政策解读
市场动态
企业快讯
产品推介
展会信息
专家观点
人物风采
协会智库
资料库
专家库
行业宣传
茶叶品鉴
茶具欣赏
茶边文化
会员天地
入会须知
会员展示
证书查询
会员服务
信用体系
会员动态
人才服务
会费查询
联系我们
关于我们
联系我们
诚聘英才
茶艺网
您的位置:
协会主页
>
质量评比
>
正文
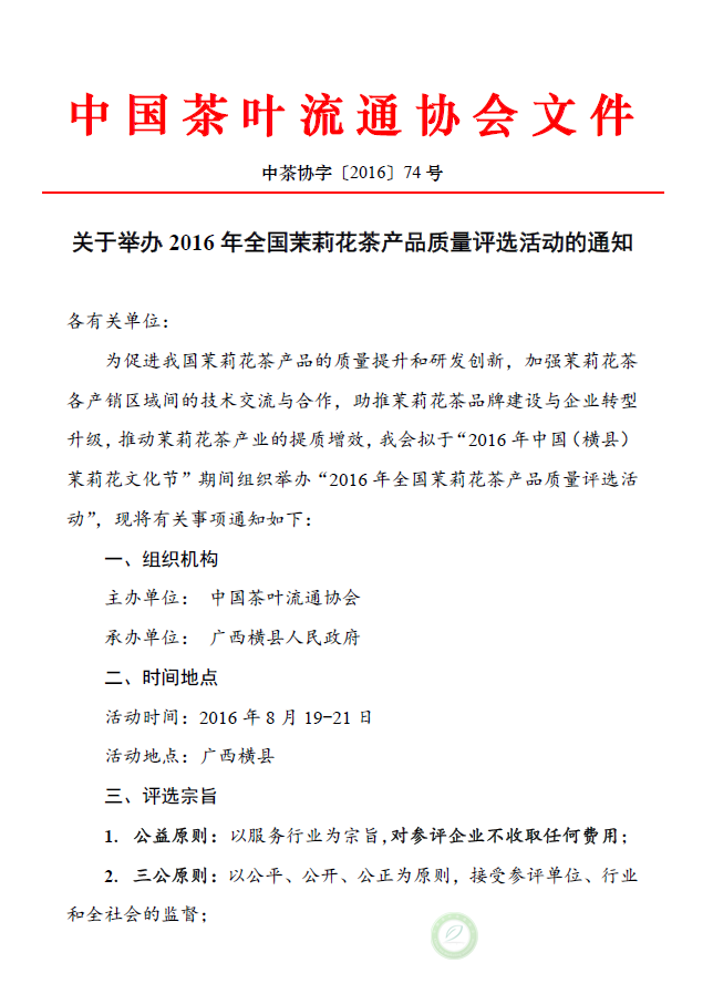
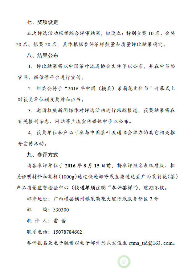
关于举办2016年全国茉莉花茶产品质量评选活动的
时间:
2016-07-06 15:59
来源:
作者:
产业发展部 点击:
点击下载附件
(责任编辑: admin)
顶一下
(0)
0%
踩一下
(0)
0%
------分隔线----------------------------
上一篇:没有了
下一篇:没有了
收藏
挑错
推荐
打印
通知公告
更多
歌曲《闲来无事为茶忙》导演田七
湖北竹溪县:茶旅融合促脱贫
首届中国国际茶叶博览会在杭州开幕
跨界谋发展 都匀毛尖发出六月“茶人会
茶博会助力贵州茶产业发展迈上快车道
2017北京马连道国际茶文化展将办 展“一
信息推荐
更多
中茶协助力普洱茶地理标志保护及标准
生态纳溪品质早茶 四川第五届茶叶开采
我会接受民政部开展的社会组织评估
中国茶叶流通协会荣获全国供销总社系
全国食品生产监管会议在京召开
我会常务理事单位益阳茶厂有限公司荣
关于我们
网站地图
版权声明
证书查询
联系我们
茶艺网 版权所有 未经授权请勿转载任何图文或建立镜像
客服邮箱:
905956331@qq.com
Copyright © 2000-2017 All rights reserved
皖ICP备16014259号-12
皖公网安备:110102000561